UGREEN X757 100W GaN. Nexode Pro series зарядное устройство.
Использовал продолжительное время 65 ваттные зарядки UGREEN GaN-типа. Не дохли. Решил взять 100Ваттную модель X757. 
Внутри под катом ожидает огромный обьем подробностей без "выглядит красиво, упаковка норм, тещё зашло". Включая принципиальную схему силовой части.
Момент который напряг это взгляд на описанные ТТХ на корпусе. Input: 100-240V @ 1.8A. У меня тут 100Ватт обещано а потребляет она столько-же как и 65Ваттная модель. Что-то не складывается. Настолько "улучшили"? врят-ли....

и практически сразу-же огреб! Сразу после первого использования (зарядка ноутбука, который 65ваттный их зарядник прекрасно заряжает) - она молча умерла (никаких пыщь-пыщь). На всех трех выходах USB - полный 0 вольт.
Цепанул быстро ток посмотреть потребляет ли она в принципе. Оказалось да. Примерно 30-32мА @225 вольт. 
Вкл выкл - никаких бросков особых. просто статично жрет электроны из розетки.

Видимо какая-то часть схемы внутри жива. Мысль интересная но поскольку зарядка бралась на известном широко всему миру Китайском интернет магазине начинающемся на "А" букву, решил попробывать воспользоваться то что называетя Ugreen official warranty.
спойлер: она оказалась крайне странной и местами дикой.
Но обо всем по порядку.
Для начала было написано в офиц.аккаунт о данном прискорбном факте.
на что мне предложили записать целиком видео подтверждающее дефект используя телефон как нагрузку зарядного устройства.
что-ж: я взял USB измеритель маленький FNIRSI 58 и повтыкав его во все дырки DeviceUnderTest выслал видео
На что мне сообщили что тут такая история что дескать ваше устройство слишком мало жраТ тока и "наша супер умная зарядка" не штангенциркуль его. поэтому нагрузите его чем-нить.
Вообще конечно крайне странное утверждение потому что для "сговаривания" о протоколах и дальнейшем взаимодействии полюбому зарядка должна давать стартовые напряжение и ток. А там как я писал выше - 0 по всем портам.
Но ок - раз требуют нагрузить то повесил зарядку на ноутбук с потреблением 60ватт и повторно записал видео.
И случилось невообразимое - они увидели что их чудо-девайс (DUT) не алё совсем. Далее началось невообразимое. Гарантия теперь стала совсем не гарантией. Т.е. грубо говоря по бытовому - вышлют просто рандомное барахло и пожаловаться уже никак ты не можеш им. Вот такая вот она великая сила Chinese Ugreen Official warranty.
Чтож. попробую все-равно крутить лохотрон т.к. сдохший сразу за такую сумму девайс в помойке явно не добавляет радости.
Теперь просят указать ценник в Американских золотых ден.знаках за купленное устройство сейчас т.к. они выпишут купон в его стоимость по которому я заново закажу просто устройство в их магазине.
И тут начинаются танцы с бубном номер два. 

Но воспользоваться купоном в такую сумму нельзя мне как оказалось на практике. Интернет-магазин начинающийся названием на "А" упорно твердил мне что нельзя такой купон применить на товар. Максимум что можно это скидку купон на 200р применить ;)
Танцы, как видно из датировки сообщений продолжались бурно и очень долго. Я отсылал скриншотики ценников меняющихся ежесуточно, а Ugreen решала там за кадром какие-то вопросы потому что воспользоваться их аттракционом гарантированной щедрости никак невозможно. В итоге мне сообщили вот это
поэтому так сказать в итоге я все равно должен был еще доложить из кармана своего примерно 400р что-бы получить "подменный зарядник в счет нерабочего".
Вот такая веселая арифметика.
Сейчас новый зарядник едет ко мне. А я пока решил заняться вскрытием имеющегося. Впереди меня ждало немало интересного. Во-первых как я понял далее в ходе экзекуций - зарядник НЕ просили вернуть назад в Китай поскольку это одноразово сделанное устройство не предполагающего никакого ремонта вообще.
- Крышка намертво приклеена к блоку
- Крышка декоративная разьемов USB тоже намертво приклеена к блоку самими защелками
- Внутри блок целиком залит термокомпаундом 3х типов (совсем резиновый черный и белый, Синий, Серый)
- Вынуть кирпич внутренностей нереально без спиливания части защелок крепящих внешнюю крышечку разьемов USB
- Корпуса силовых полевых транзисторов PDFN5x6 не выпаять просто так. Надо курочить всю почти плату чтоб подобраться
Сначала попытался феном растопить лед крышки и отклеить. Это - тщетно. Поплавил корпус с одной из стороны (да, неаккуратно увы). Далее в ход пошли растворители. Из имеющихся под рукой у меня подошел только ацентон. Им дело пошло в гору и крышка стала приоткрываться.
Залито хорошо. полностью. целиком.

тут хорошо видно что крышка декоративная закрывающая разьемы имеет спиленные мною крепления котторые были намертво приклеены к корпусу. Вынуть их просто покапав ацентом тут не выйдет т.к. по всему периметру расположены. А верхние - мешают вытащить плату т.к. разьемы USB портов цепляются за защелки эти. Подать чуть вниз плату нельзя - не позволяет корпус. Но полозья намекают что сначала вставляли плату, потом клеили декоративную панель, далее заливали это все термокомпаундом. Именно поэтому дырки в основной материанской плате присутствуют круглые - через них компаунд попадает на дно корпуса.
После выковыривания самых крупных частей термокомпаунда нам предстает вид на два трансформатора, конденсаторы, дросселя, термодатчик NTC крепящийся к основному трансформатору обратноходового преобразователя. Второй более мелкий трансформатор от активного PFC. Перед всей схемой установлен минипредохранитель на 3.15А. Он - живой как понятно было изначально из потребления в idle.
Проделав невероятное и вынув таки блок изнутри корпуса визуально выглядит следующим образом




Далее были чистки платы и отмывка в УЗ-ванне.
Итогом: Зарядник состоит из центральной платы (назовем ее mainboard) куда вставляются несколько периферийных плат:
- плата с конденсаторами в первичке: две электролитические емкости в параллель 420вольт на 27мкф.
- плата с фильтром входным и предохранителем.
- плата с пассивным PFC - конденсаторы керамические и дроссель огромный.
- плата с коммутаторами 3х USB-выходов.
с демонтированными большими элементами
обратная сторона платы

Это две стороны платы центральной (main board). Кстати, хочется отметить что плата минимум 3х слойная т.к. есть переходные отверстия которые никуда не ведут визуально с обеих сторон но при этом звонятся (т.е между ними 0 сопротивление и прямая связь). Собственно анализируя схемотехнику топологию оно так и получается. Довольно необычно было для меня держать в руках зарядное устройство у которого так технологически сложно сделано.
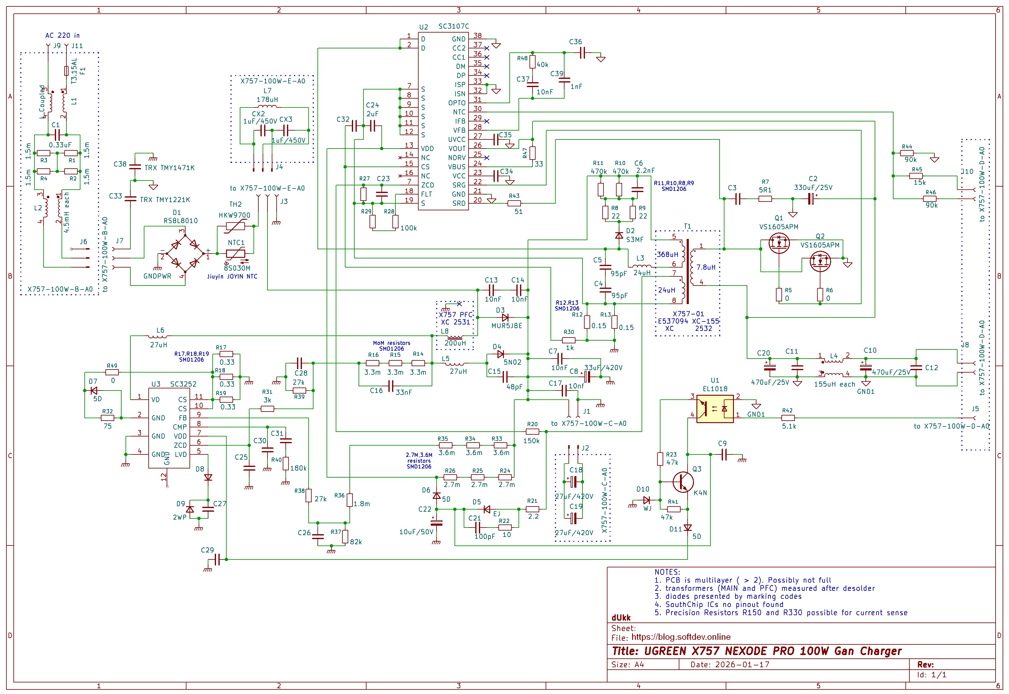
Что можно сказать про центральную плату? Она построена на базе связки двух контроллеров "all-in-one" фирмы Southchip. Это активный PFC контроллер SC3252 (Корпус ESOP-10W) со встроенными GaN-ключами и после него SC3107C (Корпус SSOP38). Основной контроллер преобразователь с интегрированными GaN ключами. На момент написания заметки оба не имеют публично доступной документации или я не смог её обнаружить... Куски некоторых страниц по которым базово распиновка есть.
Контроллер ШИМ имеет развитый функционал среди которого присутствует даже управление активным выпрямителем на полевых транзисторах, целый микропроцессор. Кстати в зарядике применено два (в параллель, зацепленых с обеих сторон плат) NMOS VS1605APM фирмы Vergiga Semiconductor. Характеристики базовые: 100V @ 85A. TDP = 45W. Учитывая что Ugreen пытаются кочегарить на 100Ватт - логично что полевика два.
С выходной обмотки трансформатора один конец помечен знаком + а второй идет на выпрямитель однополупериодный из полевых транзисторов. Далее на конденсаторы и дроссель фильтр. После всего этого питание заводится на плату коммутаторов USB. В контроллер по плате самой приходят две отдельных линии тонких довольно дорожек которые явно не силовые а сигнальные.
Примечательное и интересное в куске с сайта SouthChip среди характеристик - заявленная мощность контроллера SC3107C (это единственное что доступно публично из технической документации - даташиту не выдают даже после регистрации) 
и тут сказано что мощность его 65W всего! В целом во всем интернете гуляет только титульная страница документации и то в виде "draft". Из которой следует что внутри этого тривиального flyback есть программируемая часть - 32килобайта однократно программируемой памяти и 2.5килобайта ОЗУ. Т.е. если этот зверек склеит ласты (что возможно и произошло в моем экземпляре) то даже гипотетически купив чип и просто перепаяв его - ничего не заведется. Чип еще надо "прошить" оригинальной прошивкой от производителя конечного устройства т.е. Ugreen...
Вот она и отгадка почему ток потребления зарядника такой-же как у модели Ugreen GaN 65W.
Голый маркетинг и ничего хорошего а тем более надежного. Потому видимо в отзывах можно встретить таких "ежей" (фото из интернет магазина на "А") . Кстати там-же увидел отзыв, автор которого описывает своими словами тоже самое с чем я столкнулся = после первого включения сразу мертв без каких-либо признаков.
Забавное еще с ценником такого "маркетинга" выходит. Если за большие деньги получишь кирпич раскаленный и не рабочий то зачем плОтить больше? Стоит еще отметить что клейм продавца о том что корпус алюминиевый - содержит признаки недобросоветной рекламы. Корпуса всех этих Ugreen зарядок - ПЛАСТМАССА:

Ладно, вернемся ко второй плате.

И тут по сути тоже прием удешевления и "умощнения" применен. На плате применяетс ДВА контроллера USB протоколов зарядки которые обслуживают три разьема. Два из которых по сути "в паралеле" работают. Дросселя от управлением напряжением тут тоже всего два.
Забегая вперед - мне попадались зарядки Китайские где сделано "красиво" (Walmart Onn 72W Multi-Port GaN Wall Charger WIAWHT36008513): каждый порт USB расположен на отдельном модуле (плата-лезвие по сути) с отдельным контроллером, отдельным дросселем и силовыми ключами полевиков.
В данной плате этого зарядника применены контроллеры SW3537 и SW3561H фирмы iSmartWare. Документации на них тоже не сыскать в интернете публично. Максималка - первая титульная страница ТТХ. Так-же присутствуют полевики этой фирмы SWT40N45
Плата тоже имеет больше 2х слоев потому что есть переходные via которые визуально не трассируются с обеих сторон но имеют явное электрическое соединение.
Возвращаясь таки к тому с чего начал - не работает и нет напряжения на выходе. Осцилограф показывает на выходе из силового трансформатора 32в переменки которые появляются на короткое время и исчезают. На ноги питания второй платы коммутации USB выходов - питание уже не поступает. Логично что там на ее выходах 0в. Выпайка платы - не меняет никак ситуацию. Преобразователь отказывается запускаться. На конденсаторах горячей стороны +312вольт. Маловато для схемы с пассивным и активными PFC.

на горячей стороне в точке подключения первого вывода PFC резкий подьем при включении в розетку до обозначенных +312 и все.
Если увеличить то получим
не принципиально.
В точке где низковольная цепочка расположена собственного питания (C22 с лимитом 10мкф 50в) там слабая напруга есть около 8ми вольт с иголками ровно каждую секунду до 11вольт.

Если взять и ткнуться первым (желтый) каналом осцилографа на Vdd+S от SC3107C а вторым (синий) каналом на C22 ноги конденсатора то включив в розетку можно увидеть следующие формы напряжения (каюсь, не совсем честно т.к. конденсаторы основные высоковольтные не были до конца разряжены и чуть чуть не с нуля стартует).
чуть приблизив получаем интервал попыток запуска 1секунда.
Вторая плата, слаботочная с USB разьемами, если ее подключить к блоку питания простому - работает. Минимальное питание 6в для работы. в idle состоянии потребляет меньше 1мА. При подключении к любому из портов оживает и дает ток с напряжением. USB Tester корректно отрабатывает. В целом, проблема, похоже не в ней. Эта часть зарядки рабочая.

Трассировка основной платы для отрисовки принципиальной схемы - довольно муторное занятие на которое у меня ушла неделя.
Зарисовка принципиальной схемы силовой платы дана здесь (откроется подробно 1Мб!).![]()
По проверке деталей основной платы и ее мелких вертикальных "саттелитов" - Диоды в обратку от 0.4 до 0.7вольт. В прямую заперты. Сопротивления там от SMD 0201 корпуса без какой либо маркировки до SMD1206. Те сопротивления где указан номинал - он совпадает. Исключение 0201 упаковка. там непонятен номинал. Измерял его выпаивая. Конденсаторы электролитические - с нормальным тангенсом и ESR сопротивлением. Укладываются в даташит на них. Конденсаторы керамические - они без номинала но емкость показывают. Вопрос должна ли она быть такой или нет - открытый для меня. Т.к. это импульсный блок питания то номиналы играют большую роль для правильной работы. Транзисторы силовые активного выпрямителя NMOS - звонятся как живые (без выпайки!). Дюже тяжело мне выпаять PDFN5x6 корпусовку... Индуктивности без маркировок но не в обрывах и имеют некоторые значения (выпаивал).
Из примечательного - просто огромное кол-во дамперов звона и помех в цепях всех. Даже дроссель PFC имеет нечто типа экрана который зацеплен за минус всей схемы.
По замерам на включенном в розетку девайсе:
- На конденсаторе C22 присутствует 8.4вольта. Они относительно ровные и стабильные.
- На ножке VDD pfc тихо. Эта часть схемы включается узлом с транзистором и опторазвязкой со слаботочной платы по некому условию. Предполагаю что это "подгазовка" когда плата почувствует что идет нагрузка с USB входов.
- На VDD ШИМ контроллера (между Vdd и S) осцилограмма показывает пики до 20в и потом падение до 8в. Ощущение что контроллер запускается и потом тушится по некоему аварийному состоянию. Но почему - не понимаю. В обрывке что у меня есть даташита сказано что минимально нужно 18.5в для запуска. Если схему обесточить от розетки то через 5 минут флуктуаций примерно на этой ножке станут полноценные 20вольт. В этот момент на конденсаторах основных C8 примерно 90вольт. Т.е. питание как бы есть на ножке для ШИМа но его "гасят" какая-то из систем защиты видимо. О том что он запускается на короткое время говорит напряжение на вторичной обмотке которое до 32вольт на долю времени появляется.
- На второй обмотке трансформатора T1 (точка подключения резисторов R20+R21) видны короткие пики появления напряжения порядка 84вольт.
Насколько я понимаю схему: вначале зарядник через цепь резисторную 2.7МоМ делает самостарт ШИМа. ШИМ стартует и через доп.обмотку вырабатывает напряжение в "ненагруженном режиме" для питания себя, платы второй (слаботочной, мозгов) накапливая напряжение в конденсаторе C22 и в конденсаторе C24 у самой ноги ШИМа. Когда слаботочная плата детектирует нагрузку подключенную на USB она дает команду через оптрон на запуск модуля активного PFC который запускаясь доводит до максимума некоего напряжение питания ШИМ и он уже переходя под нагрузкой в полноценный режим (просыпаясь) дает мощность.
В моем ящике валяются уже пару зарядок китайских где тоже применены чипы от SouthChip высокой интеграции и причина поломики была - именно в этих чипах. Похоже, что надежность не очень высокая у данных IC....
There are no published comments.
New comment